Atp-pcr Metabolic System Can Best Described as
The goal of this review is to present a comprehensive survey of the many intriguing facets of creatine Cr and creatinine metabolism encompassing the pathways and regulation of Cr biosynthesis and degradation species and tissue distribution of the enzymes and metabolites involved and of the inherent implications for physiology and human pathology. The power training zones described below were developed by drawing upon fundamental principles of exercise physiology as well as approximately two decades of experience with power-based training in both laboratory and.
In fact the Saltin diet was first.
. 20 However basketball players have been found to cover about 45005000 m 2831 mi during a 48minute game. During this period athletes continued to exercise as best they could attempting to completely deplete their muscle and liver glycogen stores. Browse our listings to find jobs in Germany for expats including jobs for English speakers or those in your native language.
While a quarter of game play for a high school athlete lasts 8 minutes of clock time an average segment of play may last only 1220 s. This would require an intake of 625 g of carbohydrate. 4 Also in a simulated practice game players were found to spend only 341 of the time playing 568 walking and 90 standing.
PDF On Jan 1 2011 Ferran A. Then for the final three days before the race subjects rested and were encouraged to eat at least 2500 kcalday of carbohydrates. Andy Coggan explains the system for setting zones as well as how to determine your threshold and other variables that factor into training with power.
Rodríguez and others published Energy systems in swimming Find read and cite all the research you need on ResearchGate.
Cq1 How Does Training Affect Performance Ppt Download
Latihan Soal Saintek Utbk 2022 Biologi
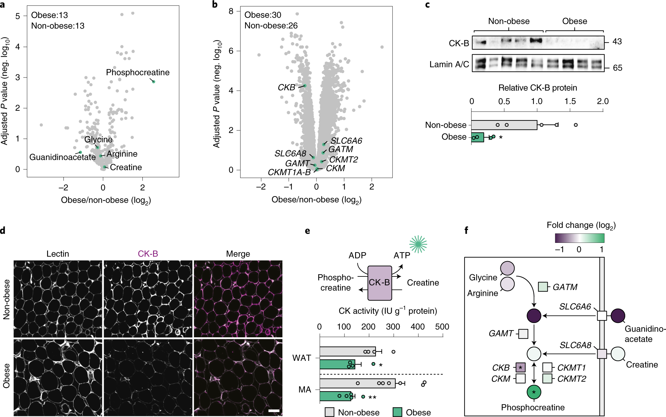
Impaired Phosphocreatine Metabolism In White Adipocytes Promotes Inflammation Nature Metabolism
This Flowchart Shows The Processes Of Anaerobic And Aerobic Respiration The Top Image Shows The Energy Anaerobic Respiration Physiology Anatomy And Physiology
Pin On Biochemistry Study Guides
Latihan Soal Saintek Utbk 2022 Biologi
Toward A Glycyl Radical Enzyme Containing Synthetic Bacterial Microcompartment To Produce Pyruvate From Formate And Acetate Pnas
Introduction To Next Generation Sequencing Next Generation Sequencing Medicine Notes Biochemistry Notes
Latihan Soal Saintek Utbk 2022 Biologi
Glycolysis In The Cytoplasm Biochemistry Biological Chemistry Microbiology Study
Cardio To Improve Muscle And Strenth Development Cardio Muscle Energy System
Wax Ester Fermentation In Mitochondria Of The Facultatively Anaerobic Photosynthetic Flagellate Euglena Gracilis Molecular Biology Biochemistry Biology Review
Ijerph Free Full Text Regulation Of Energy Substrate Metabolism In Endurance Exercise Html
Frontiers High Energy Phosphates And Ischemic Heart Disease From Bench To Bedside Cardiovascular Medicine
Activation Of The Camp Pathway Biochemistry Signal Transduction Biomedical Science Cell Biology
Restriction Fragment Length Polymorphism Rflp Genetic Marker Wikipedia Restriction Fragment Length Polymorphism Molecular Genetic Variation
Ijerph Free Full Text Regulation Of Energy Substrate Metabolism In Endurance Exercise Html
Cell Cycle Regulation Cancer Genetics Cell Cycle Cell Biology


Comments
Post a Comment